На главную     ↑ Выше

Курсовая работа по проектированию
LC-фильтров

Пример расчёта фильтра Баттерворта

На этой странице дан пример расчёта фильтра нижних частот Баттерворта. В основу расчёта положены методические указания [1]. Кроме этого, теория и примеры расчётов ФНЧ Баттерворта изложены на этом сайте.
Расчеты проводятся с помощью программируемого онлайн калькулятора КАН.
Приведенные ниже программы могут быть использованы для выполнения своих собственных расчётов.

Берём конкретный пример из методички [1].

Аналитический расчёт фильтра нижних частот Баттерворта

1) определение числа элементов n;
2) определение полинома Баттерворта;
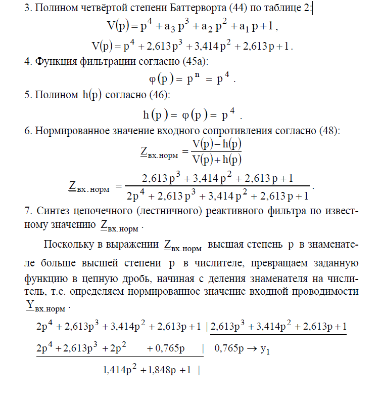
3) определение нормированного входного сопротивления;
4) синтез лестничной схемы путём разложения дробно-рациональной функции в цепную дробь;
5) составление схемы фильтра и определение нормированных параметров её элементов;
6) расчёт истинных значений параметров элементов схемы;
7) расчёт значений рабочего ослабления на частотах 0,2fC, 0,4fC, 0,6fC, 0,8fC, fГ, fS, 1,2fS, 1,4fS;
8) построение графика частотной зависимости рабочего ослабления;
9) проверка фильтра на соответствие техническим требованиям.

Задание:

Рассчитать фильтр нижних частот Баттерворта с граничной частотой полосы пропускания (ПП) fг = 8620Гц и максимальным рабочим ослаблением в этой полосе ΔA = 1дБ . На граничной частоте полосы задерживания (ПЗ) fs = 16880Гц , рабочее ослабление As ≥ 17 дБ . Сопротивления источника и нагрузки Rи = Rн = R = 1000Ом . Расчитать рабочее ослабление A при f = fг ;fc ;15кГц;fs ;20кГц и построить кривую A(f ).

Расчёт

Определяем порядок фильтра на основании формулы:
     

Расчет производим на онлайновом калькуляторе КАН

; Калькулятор KAN. http://калькулятор.нехаев.рф/calc/calculator.html
; расчёт прядка n фильтра Баттерворта
fg = 8620 ; граничная частота фильтра
fs = 16880 ; частота требуемого затухания в полосе подавления
As = 17 ; требуемое затухание в полосе подавления
dA = 1 ; затухание на граничной частоте fg
n = (As - 10*lg(10^(0.1*dA) - 1))/(20*lg(fs/fg)) = 3.91761 ; порядок фильтра
n = int(n) + 1 = 4 ; округляем до ближайшего большего целого значения


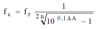
Рассчитаем частоту среза, при которой затухание равно 3 дБ, по формуле:

     

; расчёт частоты среза
fg = 8620 ; граничная частота фильтра
dA = 1 ; затухание на граничной частоте fg
n = 4 ; порядок фильтра
fc = fg/(10^(0.1*dA) - 1)^(1/(2*n)) = 10206.11438 ; значение частоты среза
fc = round (fc) = 10206 ; округленное до целого значение частоты среза (10.21 кГц)


Далее также действуем по методичке [1].










; Калькулятор KAN.
Ri = 1000
fc = 10206
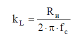
kL = Ri/(2*pi*fc) = 0.01559
kC = 1/(2*pi*fc*Ri) = 1.55943E-8
; нормированные значения индуктивностей и емкостей для П-образного фильтра
c1 = 0.765
l2 = 1.848
c3 = 1.848
l4 = 0.765
gn = 1
; истинные значения индуктивностей и емкостей для П-образного фильтра
C1 = c1*kC = 1.19296E-8 ; 11.92 нФ
C3 = c3*kC = 2.88182E-8 ; 28.8 нФ
L2 = l2*kL = 0.02882 ; 28.8 мГн
L4 = l4*kL = 0.01193 ; 11.93 мГн


Окончательная схема фильтра представлена ниже:




Цифрами обозначены номера узлов. Далее:



; Калькулятор KAN.
; расчет АЧХ фильтра по аналитической формуле
n = 4 ; прядок фильтра
fc = 10.21 ; кГц - частота среза по уровню 3 дБ
[f = 0:20, 1 ; пределы изменения частоты и шаг в кГц
Omega = f/fc ; нормированная частота
A = 10*lg(1 + Omega^(2*n)) ; затухание фильтра (АЧХ)
val (f, A); вывод значений в таблицу и на график
]
grafY(0,30) ; пределы по оси Y
 
 ---------------- Таблица данных ------------
стр.	f	A	
1	0	0	
2	1	3.67772E-8	
3	2	9.41495E-6	
4	3	0.00024	
5	4	0.00241	
6	5	0.01434	
7	6	0.06134	
8	7	0.207	
9	8	0.57694	
10	9	1.34983	
11	10	2.66426	
12	11	4.49516	
13	12	6.6663	
14	13	8.98057	
15	14	11.30249	
16	15	13.56087	
17	16	15.72533	
18	17	17.78676	
19	18	19.74603	
20	19	21.60832	
21	20	23.38033	
Ниже показан график АЧХ.





Далее:

7) расчёт значений рабочего ослабления на частотах 0,2fC, 0,4fC, 0,6fC, 0,8fC, fГ, fS, 1,2fS, 1,4fS;

; Калькулятор KAN.
; расчет АЧХ фильтра по аналитической формуле
n = 4 ; прядок фильтра
fc = 10.21 ; кГц - частота среза по уровню 3 дБ
fs = 16.88
f = 0.2*fc = 2.042
A_02 = 10*lg(1 + (f/fc)^(2*n)) = 0.000011 ; затухание фильтра (АЧХ)
f = 0.4*fc = 4.084
A_04 = 10*lg(1 + (f/fc)^(2*n)) = 0.002845 ; затухание фильтра (АЧХ)
f = 0.6*fc = 6.126
A_06 = 10*lg(1 + (f/fc)^(2*n)) = 0.072339 ; затухание фильтра (АЧХ)\
f = 0.8*fc = 8.168
A_08 = 10*lg(1 + (f/fc)^(2*n)) = 0.673581 ; затухание фильтра (АЧХ)
f = 1*fc = 10.21
A_1 = 10*lg(1 + (f/fc)^(2*n)) = 3.0103 ; затухание фильтра (АЧХ)
f = 1*fs = 16.88
A_1s = 10*lg(1 + (f/fc)^(2*n)) = 17.544853 ; затухание фильтра (АЧХ)
f = 1.2*fs = 20.256
A_1.2s = 10*lg(1 + (f/fc)^(2*n)) = 23.820293 ; затухание фильтра (АЧХ)
f = 1.4*fs = 23.632
A_1.4s = 10*lg(1 + (f/fc)^(2*n)) = 29.163248 ; затухание фильтра (АЧХ)


В заключение с целью проверки правильности расчётов рассчитаем АЧХ, исходя непосредственно из схемы фильтра и значений его элементов. При этом учтём что комплексный коэффициент передачи всего фильтра равен:

K = K1*K2*K3, где Ki – коэффициент передачи по напряжению для каждого узла, обозначенного на схеме

Программа расчёта:


Rn = 1000
Ri = 1000
C1 = 1.19296E-8 ; 11.92 нФ
C3 = 2.88182E-8 ; 28.8 нФ
L2 = 0.02882 ; 28.8 мГн
L4 = 0.01193 ; 11.93 мГн
fc = 10.21 ; кГц - частота среза по уровню 3 дБ
n = 4 ; прядок фильтра
[f = 0:20, 1
{f = 0 f = 0.001} ; во избежание деления на ноль при расчете ZC1 и ZC3 для f = 0
w = 2*pi*f*1000 ; круговая частота
ZC1 = 1/(!w*C1) ; комплексное сопротивление C1
ZC3 = 1/(!w*C3) ; комплексное сопротивление C3
ZL2 = !w*L2 ; комплексное сопротивление L2
ZL4 = !w*L4 ; комплексное сопротивление L4
;
K3 = Rn/(ZL4 + Rn) ; комплексный коэффициент передачи от узла 2 к узлу 3
Z20 = parC(ZC3,(ZL4 + Rn)) ; комплексное сопротивление в узле 2 справа
K2 = Z20/(Z20 + ZL2) ; комплексный коэффициент передачи от узла 1 к узлу 2
Z10 = parC(ZC1,(ZL2 + Z20)) ; комплексное сопротивление в узле 1 справа
K1 = Z10/(Z10 + Ri) ; комплексный коэффициент передачи от E к узлу 1
K = K1*K2*K3 ; комплексный коэффициент передачи от Е к узлу 3
K_mod = modC(K) ; модуль коэффициента передачи
A1 = 20*lg(1/K_mod) - 6 ; затухание фильтра от узла 1 до узла 3 (без учета потерь в Ri)
; расчет по аналитической формуле для сопоставления
Omega = f/fc ; нормированная частота
A = 10*lg(1 + Omega^(2*n)) ; затухание фильтра (АЧХ)
val (f, A, A1); вывод значений в таблицу и на график
]
grafY(0,30) ; пределы по оси Y
 ---------------- Таблица данных ------------
стр.	f	A	A1	
1	0.001	0		0.0206	
2	1	3.67772E-8	0.0206	
3	2	9.41495E-6	0.02061	
4	3	0.00024		0.02085	
5	4	0.00241		0.02305	
6	5	0.01434		0.03512	
7	6	0.06134		0.0825	
8	7	0.207		0.22907	
9	8	0.57694		0.60079	
10	9	1.34983		1.37642	
11	10	2.66426		2.69391	
12	11	4.49516		4.52721	
13	12	6.6663		6.69965	
14	13	8.98057		9.01435	
15	14	11.30249	11.33621	
16	15	13.56087	13.59431	
17	16	15.72533	15.7584	
18	17	17.78676	17.81946	
19	18	19.74603	19.77839	
20	19	21.60832	21.64037	
21	20	23.38033	23.4121	
Ниже показан график АЧХ.





Сравнивая данные таблицы и графики, можно убедиться, что аналитическая A и, расчитанная по схеме A1, зависимости затухания практически идентичны.

Литература


[1] Панин Д.Н., Михайлов В.И. Проектирование электрических фильтров. (задания и методические указания по их выполнению). Учебное пособие к курсовой работе по дисциплине ОСНОВЫ ТЕОРИИ ЦЕПЕЙ. Министерство РФ по связи и информатизации. Поволжский государственный университет телекоммуникаций и информатики. Кафедра Теоретических основ радиотехники и связи


  Обратная связь: admin@нехаев.рф   Поддержать проект